
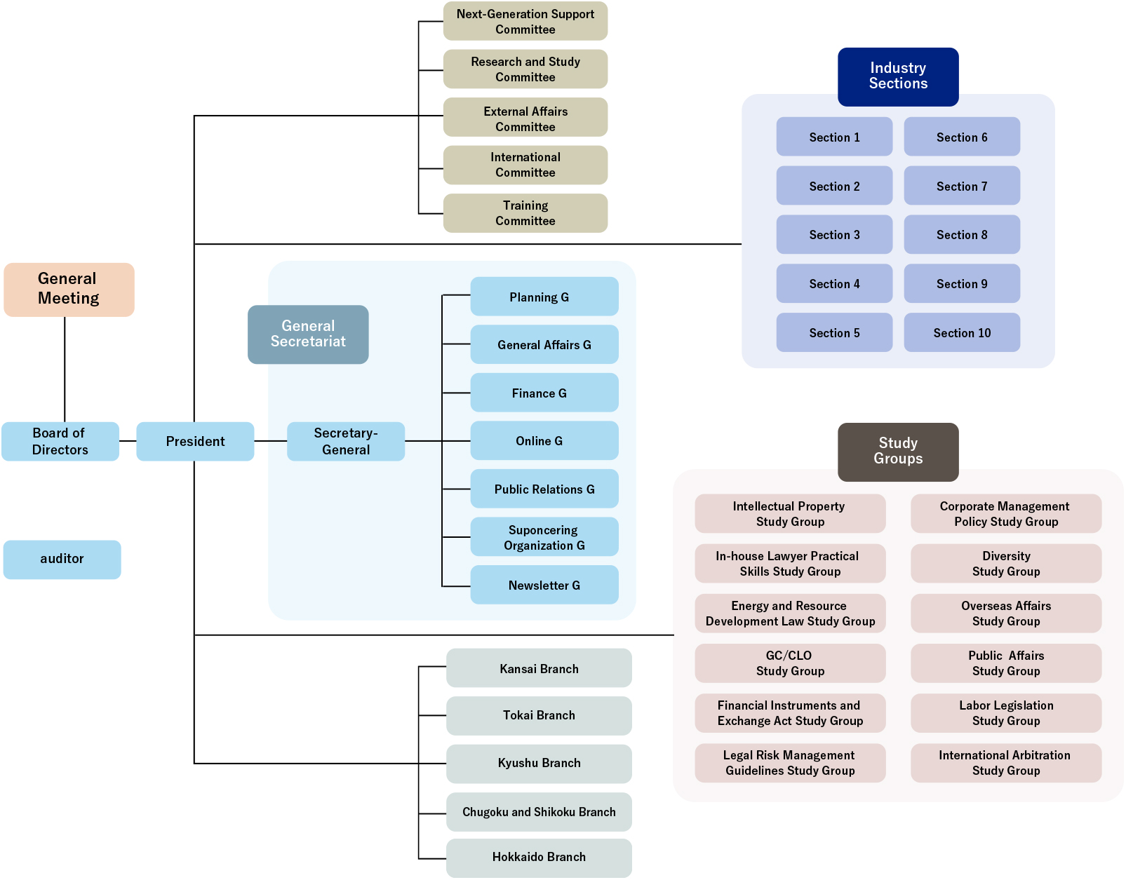
| List of Sections | |
|---|---|
Section 1 Steel, Fiber, Chemical etc. |
Section 2 Banking, securities, finance, etc. |
Section 3 Telecommunications, IT, Media, Entertainment |
Section 4 Administrative Agencies, Local Governments, Educational Institutions, etc. |
Section 5 Mechanical, electrical equipment, etc. |
Section 6 Medical, Pharmaceutical, etc. |
Section 7 Real Estate, Construction, Residential Real Estate, Construction, Energy, etc. |
Section 8 Food, Printing, Logistics , etc. |
Section 9 Life insurance, non-life insurance, etc. |
Section 10 Trading companies, consulting, etc. |